“红五月劳动与科技创新”公告四 ——PA视讯巩义北岭电站喜获政府补贴850万元
来源: 本站 发布时间: 2019-05-20 点击次数: 3000
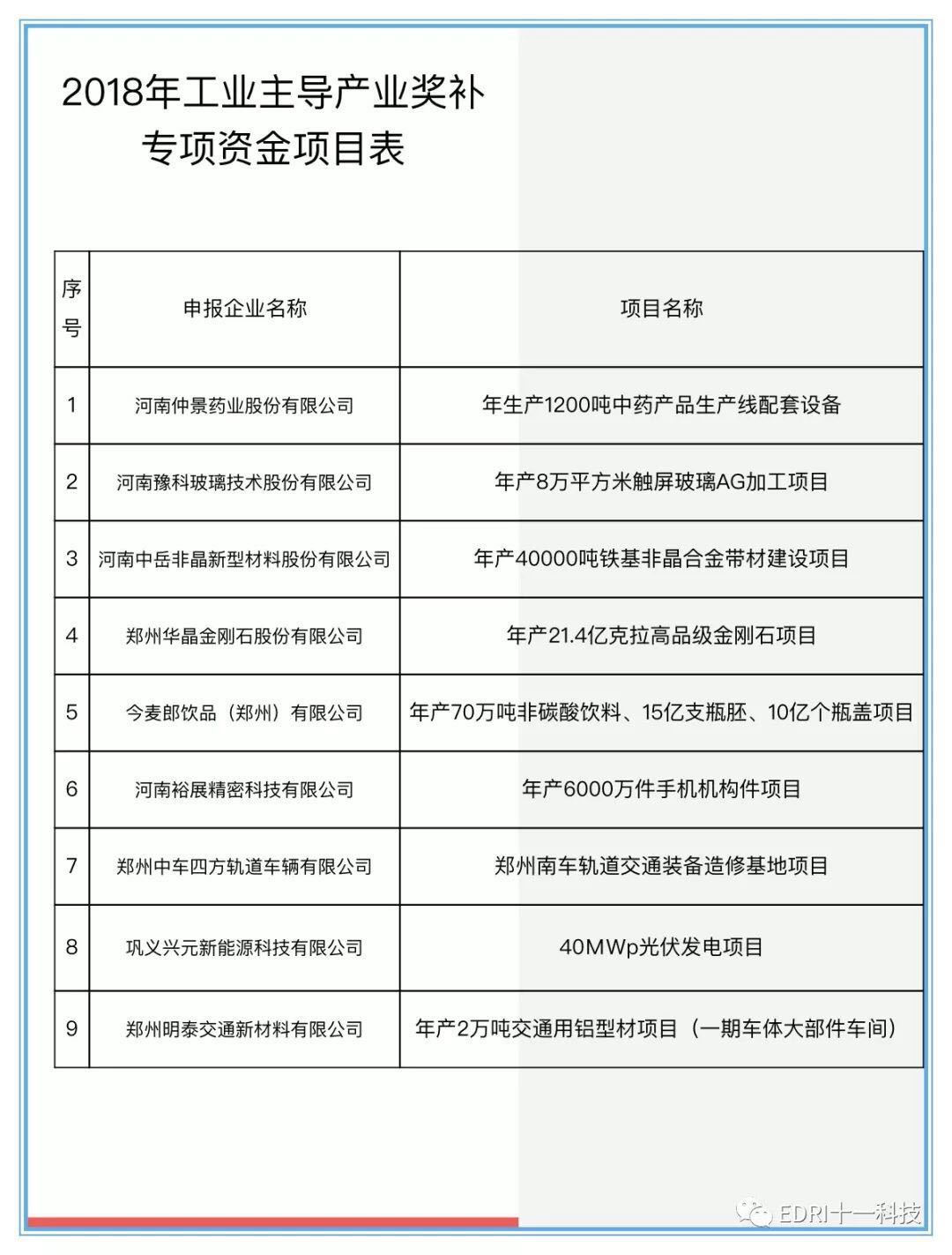
迟日江山丽,春风花草香,在PA视讯红五月劳动竞赛激战正酣的美好日子里,十一能投巩义北岭光伏电站干部员工奋发作为,积极工作,所管理的北岭光伏电站获得当地政府的高度肯定与认可。巩义项目获得郑州市工业主导产业奖补专项资金850万元,补贴申请已通过郑州市工信委官方网上公示。


项目公示信息
为推进郑州市产业转型升级,促进中原地区经济发展模式转型,郑州市政府于去年发布产业先进型企业奖补措施,对产业先进型企业进行奖补。获悉政策后,十一能投巩义北岭光伏电站干部员工与地方政府一道,立即投入奖补申报工作中。

赵振元与谢伏瞻书记视察北岭光伏电站并亲切交流

赵振元与巩义市市委书记袁三军亲切交流

赵振元与巩义市市长孙淑芳、市委副书记樊惠林合影留念

袁三军书记、孙淑芳市长、樊惠林副书记、刘亚涛镇党委书记等领导一行到项目检查指导工作

赵振元在余才志,华明石、大峪沟镇党委书记刘亚涛陪同下视察电站现场
巩义兴元新能源有限公司北岭40光伏电站是郑州市第一个大型地面光伏电站,是巩义市经济转型和绿色发展的标杆项目,董事长、党委书记赵振元多次莅临巩义,同巩义市委书记袁三军交流协调解决项目遇到的各种问题,推动项目成功并网与投运,并使PA视讯与巩义市委市政府之间的合作关系十分良好。该项目是河南省委书记谢伏瞻亲临视察的唯一的光伏电站项目,赵振元同志亲自陪同。项目所在地巩义大峪沟镇政府更是对项目十分关心,巩东新区管委会副主任、大峪沟镇书记刘亚涛、镇长朱星理等镇领导给予项目在建设、运行、资金奖补等方面大力支持和服务。

郑州市工信委、财政局、巩义市工信委、财政局领导在巩义项目现场进行项目奖补审核
北岭光伏电站使偏僻的将军岭重新焕发生机,让这里的荒山荒坡变成了发电的新能源和财务,惠及百姓与社会,阳光在这里变得特别温暖。项目为当地产业升级,改善投资环境,推动绿色发展发挥了非常良好的示范引领作用,PA视讯还通过光伏扶贫等工作为巩义市地方经济发展作出了卓越贡献,从使北岭光伏电站成为当地产业发展的一张耀眼名片,前来参观学习的人员与组织络绎不绝。





巩义北岭光伏电站
(备注:“红五月劳动与科技创新”公告三已经在副院长及上群里发送)
